lightws Posted July 12 Posted July 12 Hello there. I need help with converting EBX to any 3d model format. I have dumped .toc and .sb files from this game using Frostbite tools by Nicknine (https://github.com/NicknineTheEagle/Frostbite-Scripts) And now i need help with converting these files. Any help would be appreciated!
Members Hazza12555 Posted July 12 Members Posted July 12 2 hours ago, lightws said: Hello there. I need help with converting EBX to any 3d model format. I have dumped .toc and .sb files from this game using Frostbite tools by Nicknine (https://github.com/NicknineTheEagle/Frostbite-Scripts) And now i need help with converting these files. Any help would be appreciated! Do you have samples?
lightws Posted July 12 Author Posted July 12 31 minutes ago, Hazza12555 said: Do you have samples? sure! independencepass.zip
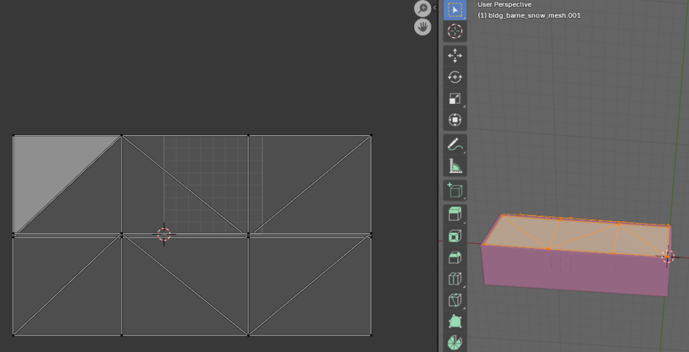
Engineers shak-otay Posted July 12 Engineers Posted July 12 (edited) Hello! The biggest ebx, 12kB, in that zip file seems to be too small to contain a model. At least point cloud doesn't form a mesh. Maybe compressed or encrypted data? (While strings like PART_DOOR_REAR_LEFT may refer to meshes in other files?) edit: part of the barn? edit2: Quote ebx - these are so called asset nodes; this format is the cornerstone of Frostbite, they're used to reference the actual game assets stored inside res and chunk files as well as store game scripts, configurations, etc res - these contain assets like mesh headers, animations, shaders, texture headers, sometimes movies chunk - these contain assets like meshes, textures, movies, sounds, etc As I thought, ebx, "they're used to reference the actual game assets stored inside res and chunk files", so the model data is in chunk files. ebxtoasset is the py script to be used. Edited July 12 by shak-otay
lightws Posted July 12 Author Posted July 12 (edited) 1 hour ago, shak-otay said: Hello! The biggest ebx, 12kB, in that zip file seems to be too small to contain a model. At least point cloud doesn't form a mesh. Maybe compressed or encrypted data? (While strings like PART_DOOR_REAR_LEFT may refer to meshes in other files?) edit: part of the barn? edit2: As I thought, ebx, "they're used to reference the actual game assets stored inside res and chunk files", so the model data is in chunk files. ebxtoasset is the py script to be used. yes, some ebx requires .chunk files (very heavy, 22gb to send u here, but i can try). "ebxtoasset" script is used to extract textures and sounds only. Im also used id-daemon's tools to convert level so i can use it in blender, and its worked. But i need to extract exact models, not the whole map. here is a separated model from the independence pass map. You can find it in .ebx format in the zip archive I attached earlier. But it has no textures. I can try to send you a whole dump folder with chunks and all ebx, dxtextures and other files. But it's too much files. here's ebx converted into xml and txt. Maybe you find something here: https://mega.nz/file/N0wihAyS#qB8Em0i3RO9N1oKdrQvBL_xsZrDIr5tMFtujDMwmPLA Edited July 13 by lightws
Engineers shak-otay Posted July 13 Engineers Posted July 13 7 hours ago, lightws said: I can try to send you a whole dump folder with chunks and all ebx, dxtextures and other files. But it's too much files. I see. Usually I care for single samples only, doing 15 minutes jobs. And it seems you can extract models yourself. Quote here's ebx converted into xml and txt. Maybe you find something here: Thanks. It's mostly about textures that I usually don't deal that much with.
lightws Posted July 13 Author Posted July 13 4 hours ago, shak-otay said: I see. Usually I care for single samples only, doing 15 minutes jobs. And it seems you can extract models yourself. Thanks. It's mostly about textures that I usually don't deal that much with. Unfortunately, i can't. If i could do it myself, i wouldn't have created this topic. So i'm asking for help, maybe someone knows a tool, or something else that could help. This model that i showed earlier is not usable. It has broken UVs, and it turns out a mess. Thank you.
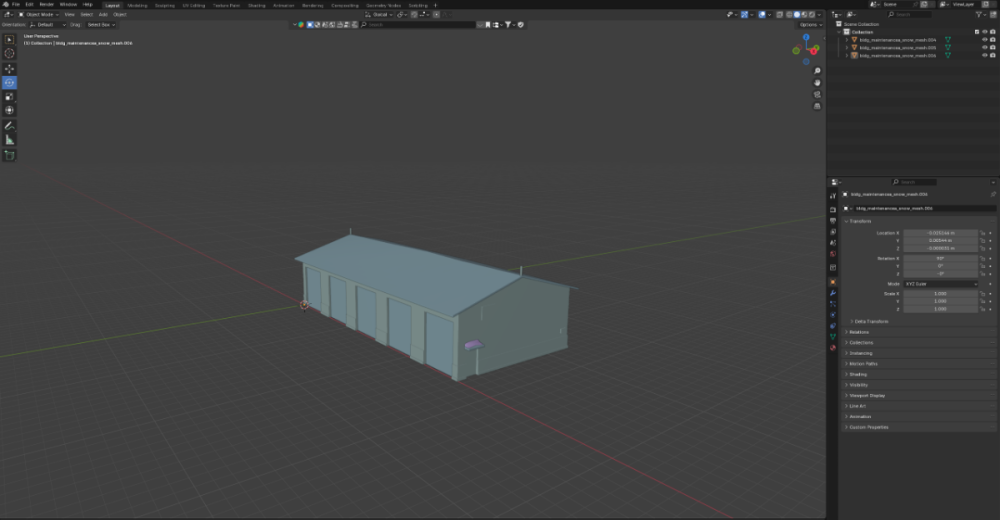
Engineers shak-otay Posted July 13 Engineers Posted July 13 Ok, but you got that barn in your last picture. Isn't that a good start? (I don't see a "mess", it has a clear shape, doesn't it?) If you explain the process exactly how you got it we could check for uvs.
lightws Posted July 13 Author Posted July 13 1 hour ago, shak-otay said: Ok, but you got that barn in your last picture. Isn't that a good start? (I don't see a "mess", it has a clear shape, doesn't it?) If you explain the process exactly how you got it we could check for uvs. Yes, model is good, but textures is a mess. i used id-daemon's map tools for frostbite 2 (https://web.archive.org/web/20230000000000fw_/https://www.zenhax.com/viewtopic.php?t=4864, you will see instructions how to use it here) and converted level's EBX files into gmf using another tool (https://github.com/XeNTaXTools/XeNTaXTools-Legacy/blob/main/archive/xntx_8557_frostbite_maps_dmf.7z). Levels has 15-20 root files that contain the whole level if you import them in blender, so i did: https://www.mediafire.com/file/61zjmz3f9f31ngx/independence.blend 1
Members Dr. Sheldon Cooper Posted July 13 Members Posted July 13 18 hours ago, lightws said: And now i need help with converting these files. Any help would be appreciated!
Engineers shak-otay Posted July 13 Engineers Posted July 13 (edited) @lightws: in newer blender there seems to be a problem with uvs in your blend file. For the barne 001 mesh they are there: but for the vehicles you can't get into edit mode. But when I exported some vehicles and loaded them into older blender (< v3.0) the uvs were there. Strange. Edited July 13 by shak-otay
lightws Posted July 13 Author Posted July 13 1 minute ago, shak-otay said: @lightws: in newer blender there seems to be a problem with uvs in your blend file. For the barne 001 mesh they are there: but for the vehicles you can't get into edit mode. But when I exported some vehicles and loaded them into older blender the uvs were there. Strange. gonna try this on older version of blender, thank you
lightws Posted July 13 Author Posted July 13 (edited) 2 hours ago, Dr. Sheldon Cooper said: Am i doing something wrong? On MeshSets its asking for .chunk file, but there's no chunks with this names. Edited July 13 by lightws
Engineers shak-otay Posted July 13 Engineers Posted July 13 (edited) @lightws: doesn't seem to be a version problem. Reimport to newer version (where I exported from) showed the uvs, also. I'm not too familiar with versions >= 3.0 so maybe it's just a matter of settings or the suiting sub menue (as often with blender). But it's strange that that one barne 001 mesh shows uvs at once. Just in case, did you import it separately, maybe? Before saving the .blend file. Edited July 13 by shak-otay
lightws Posted July 13 Author Posted July 13 10 minutes ago, shak-otay said: @lightws: doesn't seem to be a version problem. Reimport to newer version (where I exported from) showed the uvs, also. I'm not too familiar with versions >= 3.0 so maybe it's just a matter of settings or the suiting sub menue (as often with blender). But it's strange that that one barne 001 mesh shows uvs at once. Just in case, did you import it separately, maybe? Before saving the .blend file. Just tried on 3.3 blender and its same. What do you mean in "import it separately"? I imported whole map, there's 33 or so "stream" files.
Engineers shak-otay Posted July 13 Engineers Posted July 13 (edited) 30 minutes ago, lightws said: Just tried on 3.3 blender and its same. What do you mean by the "same"? That you can texture it partially only? That's a progress to the previous situation ("all a mess"), isn't it? Are the textures in the blend file or did you load them, aehm, "separately" (image\open)? As long a we don't have a complete list of all textures (names) required wild guessing will continue. Quote What do you mean in "import it separately"? I imported whole map, there's 33 or so "stream" files. I see. Because that barne 001 appeared a little bit isolated in the scene. Which is much too big, btw, I'd select an object of your interest and export it (fbx, dae, whatever), then try to get all textures needed (see above). Edited July 13 by shak-otay
lightws Posted July 13 Author Posted July 13 (edited) 10 minutes ago, shak-otay said: What do you mean by the "same"? That you can texture it partially only? That's a progress to the previous situation ("all a mess"), isn't it? Are the textures in the blend file or did you load them, aehm, "separately" (image\open)? As long a we don't have a complete list of all textures (names) required wild guessing will continue. I see. Because that barne 001 appeared a little bit isolated in the scene. Which is much too big, btw, I'd select an object of your interest and export it (fbx, dae, whatever), then try to get all textures needed (see above). I mean textures are still mess and UV is wrong. no, i decompiled textures (from ebx files examples that i pinned before, see independencepass.zip) separately using ebxtoasset.py, then tried to use them for the model. Textures have same names as materials on the model. Also pinned a zip with all buildings textures from this level. _c4.zip Edited July 13 by lightws
Engineers shak-otay Posted July 13 Engineers Posted July 13 Which building is that barn? (name is illegible on your pictures)
lightws Posted July 13 Author Posted July 13 1 minute ago, shak-otay said: Which building is that barn? (name is illegible on your pictures) bldg_maintenancea_snow_mesh
Engineers shak-otay Posted July 13 Engineers Posted July 13 (edited) Thanks. How do you know UVs are wrong? The uvs of the three sub meshes of that building look quite ok to me. (smallest one, mesh 012) edit: ok, mostly I'm dealing with diffuse textures only. Maybe your talking about normalmap, SSO and whatnot? (couldn't recognize it in your node viewer window) Edited July 13 by shak-otay
Members UndercoverBoy833 Posted July 14 Members Posted July 14 should I leave that xentax topic of frostbite games since it did have some mentions of NFS The Run models and workarounds etc.? https://github.com/XeNTaXBackup/XeNTaXBackup.github.io/blob/main/markdown/Frostbite model tools (Battlefield%2C Battlefront and others)_17114.md
lightws Posted July 14 Author Posted July 14 21 hours ago, shak-otay said: Thanks. How do you know UVs are wrong? The uvs of the three sub meshes of that building look quite ok to me. (smallest one, mesh 012) edit: ok, mostly I'm dealing with diffuse textures only. Maybe your talking about normalmap, SSO and whatnot? (couldn't recognize it in your node viewer window) i mean textures are wrong, it should be not like that. (ps, i can write only 6 or 10 messages, sry if im not replied earlier.)
Engineers shak-otay Posted July 14 Engineers Posted July 14 4 hours ago, lightws said: it should be not like that. Yep, it's weird. (How should it look then?) One texture applied only, Bldg_MaintenanceA_Snow_D, tried some mirroring/resizing. Maybe try some other object, a vehicle for example?
lightws Posted July 15 Author Posted July 15 22 hours ago, shak-otay said: Yep, it's weird. (How should it look then?) One texture applied only, Bldg_MaintenanceA_Snow_D, tried some mirroring/resizing. Maybe try some other object, a vehicle for example? I tried other object, same results, textures are weird placed 😞
Engineers shak-otay Posted July 16 Engineers Posted July 16 The uvs from worldtraffic_dod_ram_10_kit00_body_mesh for example are very clear. I'd be surprised if the texture(s) didn't fit.
Recommended Posts
Create an account or sign in to comment
You need to be a member in order to leave a comment
Create an account
Sign up for a new account in our community. It's easy!
Register a new accountSign in
Already have an account? Sign in here.
Sign In Now