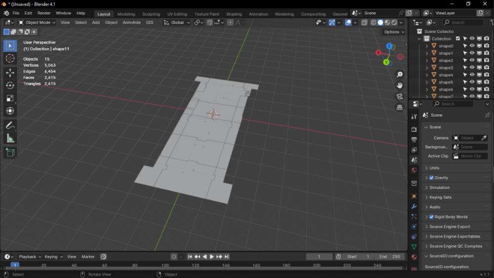
BrunoElias2024 Posted August 8 Posted August 8 I extracted all the data from one of my favorite video games (this one), and looking at them I realized the models don't have any extensions. So they're raw data; I like these files because they pose a challenge (sarcasm). 😊 Anyway, using public tools I have obtained the vertices but the faces as always are my weakness, I tried to apply knowledge that I read in forums but they don't seem to work. In this case, it is the photo showroom called "Gion" of traditional Japanese architecture. As you can see, the scenario seems to be repeated on the three axes
BrunoElias2024 Posted August 8 Author Posted August 8 I saw this at the end of the file. A clear sign of faces (from what I read). Basically 00 01 00 02... etc. But nothing could be as beautiful! And this is no exception. 🥲
BrunoElias2024 Posted August 8 Author Posted August 8 Here is the sample, for the curious. ss_gion.7z
BrunoElias2024 Posted August 8 Author Posted August 8 I've read that Polyphony Digital has gone to great lengths to make this as complicated as possible, with virtual machines on the consoles and such, but I'm not convinced. I've wasted a lot of time trying to find some script or add-on for 3D model soft but as you can guess... I never found anything!
Engineers h3x3r Posted August 8 Engineers Posted August 8 GT4 doesn't use built-in indices, instead they are generated. Here's the tool i used to export GT 4 cars. https://github.com/Nenkai/GTPS2ModelTool 1
BrunoElias2024 Posted August 8 Author Posted August 8 5 minutes ago, h3x3r said: GT4 doesn't use built-in indices, instead they are generated. Here's the tool i used to export GT 4 cars. https://github.com/Nenkai/GTPS2ModelTool Do you know if it also works for maps? Those are the models I'm interested in.
Engineers h3x3r Posted August 8 Engineers Posted August 8 Partially. Some if not most of them are compressed. No one reversed them yet. 1
BrunoElias2024 Posted August 8 Author Posted August 8 1 minute ago, h3x3r said: Partially. Some if not most of them are compressed. No one reversed them yet. A friend mentioned to me that someone has ported the "El Capitan" map to Assetto Corsa. That's why I thought someone would already have the models somewhere. This is what the tool extracts. Very useful for textures.
BrunoElias2024 Posted August 8 Author Posted August 8 42 minutes ago, h3x3r said: GT4 doesn't use built-in indices, instead they are generated. Here's the tool i used to export GT 4 cars. https://github.com/Nenkai/GTPS2ModelTool I tried extracting cars but it only extracts textures and the models don't appear in Blender.
Engineers Solution h3x3r Posted August 8 Engineers Solution Posted August 8 That's bacause obj file use "," instead of "." Change all , to . 1
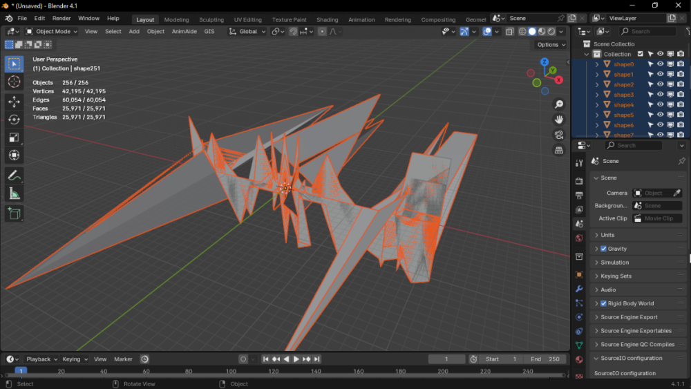
Engineers shak-otay Posted August 8 Engineers Posted August 8 Used a Make_H2O project from 2021 - result looks a little bit strange: 1
BrunoElias2024 Posted August 8 Author Posted August 8 1 hour ago, shak-otay said: Used a Make_H2O project from 2021 - result looks a little bit strange: WHAT How did you do it? 1 hour ago, h3x3r said: That's bacause obj file use "," instead of "." Change all , to . I am sorry. I don't know what you mean!!!😅
BrunoElias2024 Posted August 8 Author Posted August 8 1 hour ago, shak-otay said: Used a Make_H2O project from 2021 - result looks a little bit strange: Yes, those strange faces are a normal thing. Many other people have extracted cars and they appear in a similar way.
Engineers h3x3r Posted August 8 Engineers Posted August 8 Can't say that... Here's an example of replacing , to . Open obj file in any text editor. And replace all , to . v 0,09 -0,054112464 0,119443536 it should look like v 0.09 -0.054112464 0.119443536 1
BrunoElias2024 Posted August 8 Author Posted August 8 1 hour ago, h3x3r said: Can't say that... Here's an example of replacing , to . Open obj file in any text editor. And replace all , to . v 0,09 -0,054112464 0,119443536 it should look like v 0.09 -0.054112464 0.119443536 Wow Thank you so much. I didn't know about this. ❤️ This is really cool!
BrunoElias2024 Posted August 8 Author Posted August 8 1 hour ago, h3x3r said: Can't say that... Here's an example of replacing , to . Open obj file in any text editor. And replace all , to . v 0,09 -0,054112464 0,119443536 it should look like v 0.09 -0.054112464 0.119443536 I don't know if I can paste links to other forums, if I can, I would show you what the extracted cars look like. Those annoyed faces also appear.
BrunoElias2024 Posted August 9 Author Posted August 9 The trick of replacing "," with "." works for both maps and cars, apparently. 😆😊
BrunoElias2024 Posted August 9 Author Posted August 9 SS_GION in blender! I need to find a quick way to replace the "," and "." characters inside files in an automated way. 😄 This is settled, guys. Thank you all so much.🧡
Moderators Nenkai Posted August 11 Moderators Posted August 11 GT4 exporting will for the most part either be hit or miss because not everything is currently supported. There's no compression. Just a ton of different texture pixel format types and not all are currently supported due to the atrocious GS memory layout. The comma character isn't actually intended, it depends on system language so it's currently a bug. Cars may export oddly because of callbacks as models uses a command-like system for rendering and callbacks are for extra shapes that may animate, and those may mess up the command list reading. For maps, baked shadows will be all over the place, so will reflective shapes. The tool does its best to extract shapes in a hierarchical manner given a flat rendering command list with conditions, so a lot of shapes will be on top of each other. Materials are not supported for the most part at all either. By the way, a thread already exists here: 1
Recommended Posts
Create an account or sign in to comment
You need to be a member in order to leave a comment
Create an account
Sign up for a new account in our community. It's easy!
Register a new accountSign in
Already have an account? Sign in here.
Sign In Now